具有热平衡功能的多相MPQ2908A交错式变换器参考设计
新型汽车设计均采用 48V 电源系统,以减轻车辆线束的重量并降低功耗。与此同时,当系统需要承担大负载时,所需功率也会增加,这意味着采用输出功率更高的电源变换器拓扑结构(例如交错式拓扑结构)非常重要。
采用这种拓扑结构,通常需要优化热分布以均衡 MOSFET 的降额,并避免电路板部件过热。而出色的电路板布局将有助于解决这些热限制,同时,通过在所有变换器之间平均分配负载电流,可以促进控制器之间更好的电流共享。让所有相位中流过的电流相同,并采用对称布局,将有助于 MOSFET 具有相同的温升,这也意味着它们将以相似的速度降额。
MPS 官网
本参考设计展示了一个 48V 至 12V 的交错式变换器,它可以提供高达 20A 的输出负载电流。为了改善两个控制器之间的电流共享,该设计采用了热平衡电路,并添加了一个频谱扩展 (FSS) 调制器以降低 EMC。
01功能特性
4V 至 60V 宽工作输入范围
双 N 沟道 MOSFET 驱动器相位
0.8V 基准电压,精度为 ±1.5%,适用于过温条件
低压差工作模式:最大占空比为 99.5%
100kHz 至 1000kHz 可调频率范围
180° 异相 SYNCO 引脚
可调软启动 (SS)
电源正常 (PG) 输出电压 (VOUT) 监控
可选逐周期限流保护
输出过压保护 (OVP)
过流保护 (OCP)
外部反极性保护 (RPP)
外部输入 OVP
强制连续导通模式 (CCM)
外部频谱扩展 (FSS) 调制
启用相位热平衡
采用 TSSOP20-EP 和 QFN-20 (3mmx4mm) 封装
采用侧面镀锡封装
符合 AEC-Q100 等级1认证
图1: EVQ2908A_48V_L_02A
02应用
汽车和工业电源系统
参考设计
01功能框图
图 2 显示了本参考设计的功能框图。其中MPQ2908A为一款降压变换器,具有 48V 标称输入、12V/20A 输出能力、输入 EMI 滤波器、反极性保护 (RPP)、过压保护 (OVP)、双相交错、频谱扩展 (FSS) 调制和相位热平衡功能。
图2: 功能框图
02相关解决方案
本参考设计基于以下 MPS 解决方案:
表1: MPS 解决方案
03系统规格
表2: 系统规格
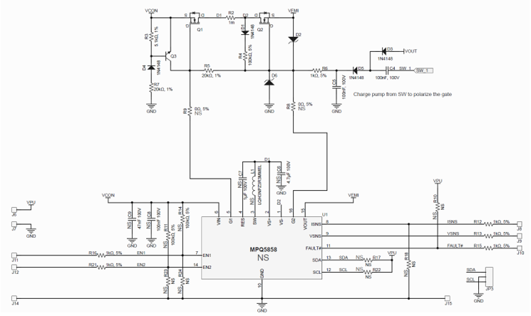
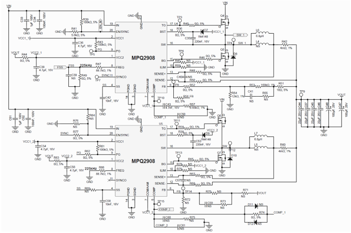
04原理图
图3: 原理图(1)
图4: 原理图(2)
图5: 原理图(3)
图6: 原理图(4)
05BOM
表3: BOM
06PCB布局
图7: 顶层
图8: 中间层1
图9: 中间层2
图10: 中间层3
图11: 中间层4
图12: 底层
















